AI Diagram Generator
Transform Your Ideas Into Diagrams In Seconds!
Describe your Diagram Idea:
Mermaid Code (Editable)
Characters: 0
Diagram Preview
Enter your idea above and click 'Generate Diagram' to see the result.
See It In Action
Transform Ideas Into Professional Diagrams
Watch how our AI instantly converts simple descriptions into beautiful, editable diagrams
1
Describe Your Idea
💭
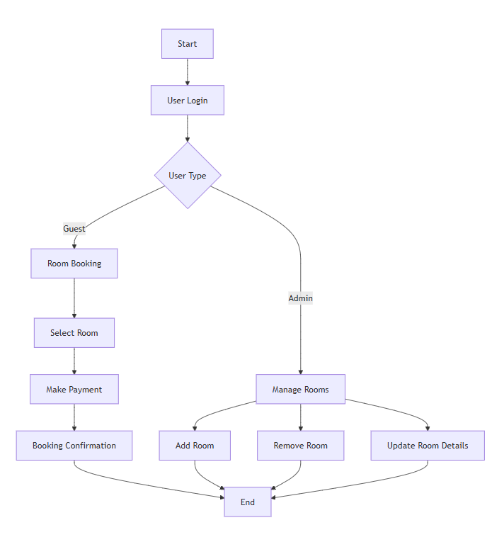
"Hotel Management System"
DIAGRAM TYPE
Flow Diagram
✓
AI analyzes your requirements✓
Generates optimized Mermaid code✓
Renders professional diagram instantly2
Get Your Diagram

✓ Editable
✓ Export as PNG/SVG
✓ Copy Code